
为帮助船员更快速的适应船上工作环境,更系统的了解船上工作职责,更优质的开展船上工作履职,我们将在“6·25”世界海员日前夕,以船员职业周期为主线,分“从业准备、上船任职、在船履职、下船离职”四期,从船员的视角系统梳理船员从业应该了解的相关知识和需要重点关注事项。
第一期:从业准备
Stage Ⅰ: Work preparation
船员从业是指自愿接受船员职业培训并通过资格考试取得船员职业资格,然后到船舶上提供劳动以获取相应报酬的活动。新人从事船员从业需首先满足以下前提条件。
1、从业条件
新人从事海船船员需具备以下条件:
(1)年满18周岁(在船实习、见习人员年满16周岁)且初次申请不超过60周岁;
(2)符合船员任职岗位健康要求;
(3)经过船员基本安全培训;
(4)通过相应的适任考试。
要成为一名海船船员,应当先经过船员基本安全培训,取得不参加航行和轮机值班的海船船员适任证书。对初次申请适任证书的船员,海事管理机构会同时配发船员服务簿。
参加航行和轮机值班的船员还应当经过相应的船员适任培训、特殊培训,具备相应的船员任职资历,并且任职表现和安全记录良好。
国际航行船舶的船员申请适任证书的,还应当通过船员专业外语考试。
提示1
参加值班的高级船员适任证书有效期不超过5年,机工、水手及不参加值班的船员适任证书长期有效。适任证书有效期截止日期不超过持证人65周岁。
提示2
拟在油船、化学品船、液化气船、客船、高速船等特殊类型船舶上任职的,还应当按照相关规定完成相应的特殊培训,并取得培训合格证。
提示3
在拖轮上任职的船长和甲板部船员所持适任证书等级与该拖轮的主推进动力装置功率的等级相对应。
提示4
适任证书持有人应当在适任证书适用范围内担任职务或者担任低于适任证书适用范围的职务。但担任值班水手职务的船员必须持有值班水手或者高级值班水手适任证书,担任值班机工职务的船员必须持有值班机工或者高级值班机工适任证书。
2、船员培训
船员培训按照培训内容分为船员基本安全培训、船员适任培训和特殊培训三类。
▲船员基本安全培训,指船员在上船任职前接受的个人求生技能、消防、基本急救以及个人安全和社会责任等方面的培训。
▲船员适任培训,指船员在取得适任证书前接受的使船员适应拟任岗位所需的专业技术知识和专业技能的培训,包括船员岗位适任培训和船员专业技能适任培训。
▲船员特殊培训,指针对在危险品船、客船、大型船舶等特殊船舶上工作的船员所进行的培训。
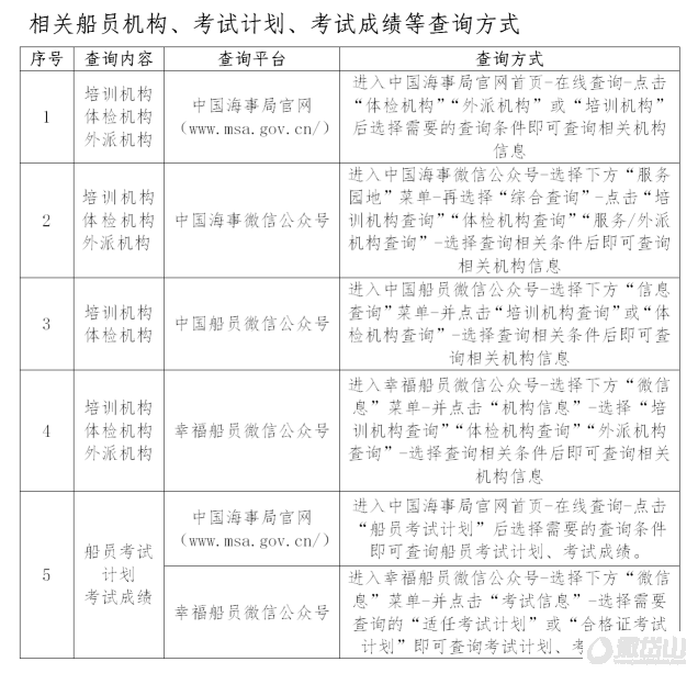
船员应选择具备相应资质的培训机构
参加船员培训,查询方式见下表。

3、船员考试
船员考试分培训合格证考试和适任证书考试。
适任考试包括理论考试和评估。
▲理论考试以理论知识为主要考试内容,重点对海船船员专业知识的掌握和理解程度进行测试。
▲评估通过对相应船舶、模拟器或者其他设备的操作,国际通用语言听力测验与口试等方式,重点对海船船员专业知识综合运用、操作及应急等能力进行技能测评。
提示1
海船船员培训合格证失效者,在失效1年内完成规定的知识更新并通过考核,可以办理培训合格证的再有效。培训合格证失效1年及以上者应重新参加培训并通过考试。对培训合格证失效办理再有效者,其再有效后培训合格证有效期自通过知识更新培训考核之日起算。
提示2
海船船员适任考试有科目或者项目不及格的,可以在初次适任考试准考证签发之日起3年内申请5次补考。逾期不能通过全部适任考试的,所有适任考试成绩失效。适任考试成绩自全部理论考试和评估成绩均合格之日起5年内有效。
4、证书申请
船员上船服务需要持有有效的适任证书和培训合格证、船员服务簿以及海船船员健康证明,国际航行船舶上服务还需要海员证。
船员通过海事一网通办平台(https://zwfw.msa.gov.cn)远程开户,开通账户以后进行登陆,选择个人办事--船员管理--船员适任证书核发在线办理,这样就会自动跳转到船员电子申报系统,不需要现场个人信息采集。
提示1
适任证书损坏或者遗失时,持证人或者委托公司应当向原证书签发的海事管理机构提交补发申请,补发的适任证书的有效期截止日期与原适任证书的有效期截止日期相同。
提示2
如果换证所需材料信息在船员管理系统中可以查询并真实有效,船员可以网上远程申请换证,免于提交相应纸质材料。
提示3
除海事管理机构依法实施外,任何机构和个人不得以任何理由扣留或者吊销船员适任证书。
海船船员健康证明是用以表明海船船员身体状况符合船员任职岗位健康要求的职业医学证明。海船船员在船工作期间应持有有效的健康证明。开展健康证明发放服务的体检机构及其主检医师具体负责海船船员职业健康体检及健康证明的发放工作。
船员体检机构查询方式详见上表。
提示1
海船船员在船工作期间应持有有效的健康证明。健康证明的有效期不超过2年;对年龄小于18周岁的海船船员,健康证明有效期不超过1年。
海员证是中国籍船员在境外执行任务时表明其中华人民共和国公民身份的证件。以海员身份出境入境和在国外船舶上从事工作的中国籍船员,应当按规定申请办理和使用海员证。
提示1
办理海员证可以直接向海事管理机构申请,也可以委托海员外派机构、经营国际航线或者特殊航线船舶的航运公司代为申请。
提示2
海员证核发的条件:
(1)年满18周岁并具有中华人民共和国国籍的公民。
(2)已依法取得相应的适任证书或者有确定的船员出境任务。
(3)无法律、行政法规规定的禁止出境的情形。
提示3
船员所持海员证在境外过期、遗失、被盗、损毁,或者船员因紧急情况需下船转乘其他交通工具回国,且本人未持有其他有效旅行证件的,可以向中国驻外使馆、领馆或者外交部委托的其他驻外机构申请旅行证。
提示4
船员首次申办新版海员证,或办理新版海员证两个证书有效期(10年)后,均需到相关海事管理机构或具备条件的采集点采集所必需的个人信息。
✦
✦ ✦
特别提醒
Especially remind
★特别提醒:船员所有证书都可以个人申请办理,不一定需要通过船员服务机构或公司办理。
★特别提醒:凡是宣称船员培训考试“交钱包过”的公司都是骗子,请警惕并远离“不良中介”。
★特别提醒:船员在相关考试中请勿作弊,相关作弊行为将记入船员不良信誉记录,影响考试和从业。如电子作弊一旦查实,其理论和评估科目均列为不合格,并在一年内不得申请相应科目考试。
★特别提醒:若是存在资历造假,有关船员本人及机构会面临行政处罚和相应的限制性措施,严重的将移交相关职能部门处理。
来源:浙江海事